⚠️ Importante: A implantação do Portal GED (SharePoint) será feita de forma gradual, priorizando os clientes que já enviam documentos digitalizados por WhatsApp, e-mail ou Nibo.
Esses são os primeiros que devem ser migrados para o SharePoint com mais organização e facilidade no recebimento.
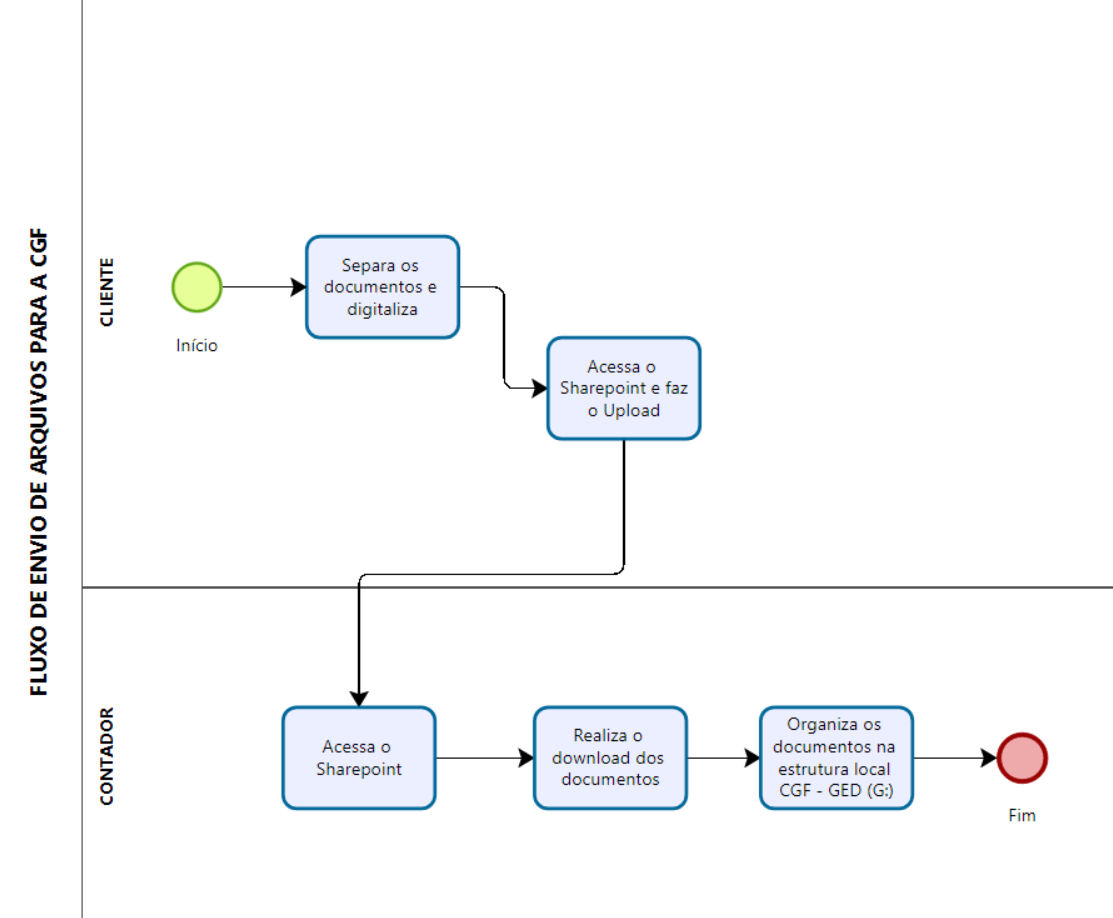
Onde encontro os arquivos enviados pelo cliente?
R: Acesse os grupos de clientes em: PortalGED - Envios - Todos os Documentos
-
Verifique se o cliente já aderiu ao envio digital
Confirme se o cliente está utilizando o Portal GED (SharePoint) para envio de documentos.
Se positivo, solicite ao TI o acesso compartilhado à pasta do grupo.
-
Acesse o Portal GED (SharePoint)
Entre no SharePoint com seu login CGF.
Vá até a seção:
Documentos > Clientes > Envios.
-
Localize a pasta do grupo do cliente
Utilize o nome do grupo empresarial (ex: GRUPO KAUAI).
Caso não saiba o grupo, acesse o CGF Utilitários e clique em "Buscar Grupo".
-
Baixe os documentos enviados pelo cliente
Faça o download dos arquivos recém-enviados.
Verifique se estão legíveis e completos.
-
Organize os documentos no GED local
Acesse a unidade de rede
G:\(CGF - GED).Navegue até a pasta do grupo e subpasta correta (ex: Fiscal, Contábil, Pessoal...).
Salve e classifique os documentos conforme o padrão da CGF.
-
Comunique problemas ou ajustes ao TI
Caso falte alguma pasta, ou identifique algo fora do padrão, envie um e-mail para:
suporte.ti@cgfcontabilidade.com.br.
⚠️ Atenção: Não é permitido criar pastas fora do padrão de organização definido pela CGF.
Caso identifique a falta de alguma pasta, abra um chamado para o TI solicitando a criação.
📧 suporte.ti@cgfcontabilidade.com.br